¡¡¡¡Ó¦¼±ÕÕÃ÷ϵͳÒÔ×Ô´øµçÔ´×ÔÁ¦¿ØÖÆÐÍΪÖ÷£¬£¬£¬£¬£¬£¬Õý³£µçÔ´½Ó×ÔͨË×ÕÕÃ÷¹©µç»ØÂ·ÖУ¬£¬£¬£¬£¬£¬Æ½Ê±¶ÔÓ¦¼±µÆÐîµç³Ø³äµç£¬£¬£¬£¬£¬£¬µ±Õý³£µçÔ´ÇжÏʱ£¬£¬£¬£¬£¬£¬±¸ÓõçÔ´£¨Ðîµç³Ø£©×Ô¶¯¹©µç¡£¡£¡£¡£¡£¡£¡£ÕâÖÖÐÎʽµÄÓ¦¼±µÆÃ¿¸öµÆ¾ßÄÚ²¿¶¼Óбäѹ¡¢ÎÈѹ¡¢³äµç¡¢Äæ±ä¡¢Ðîµç³ØµÈ´ó×ڵĵç×ÓÔªÆ÷¼þ£¬£¬£¬£¬£¬£¬Ó¦¼±µÆÔÚʹÓá¢Ä¥Á·¡¢¹ÊÕÏʱµç³Ø¾ùÐè³ä·Åµç¡£¡£¡£¡£¡£¡£¡£ ÁíÒ»ÖÖÊǼ¯ÖеçÔ´¼¯ÖпØÖÆÐÍ£¬£¬£¬£¬£¬£¬Ó¦¼±µÆ¾ßÄÚÎÞ×ÔÁ¦µçÔ´£¬£¬£¬£¬£¬£¬Õý³£ÕÕÃ÷µçÔ´¹ÊÕÏʱ£¬£¬£¬£¬£¬£¬Óɼ¯Öй©µçϵͳ¹©µç¡£¡£¡£¡£¡£¡£¡£ÔÚÕâÖÖÐÎʽµÄÓ¦¼±ÕÕÃ÷ϵͳÖУ¬£¬£¬£¬£¬£¬ËùÓеƾßÄÚ²¿ÖØ´óµÄµç×ӵ緱»Ê¡µôÁË£¬£¬£¬£¬£¬£¬Ó¦¼±ÕÕÃ÷µÆ¾ßÓëͨË׵ĵƾßÎÞÒ죬£¬£¬£¬£¬£¬¼¯Öй©µçϵͳÉèÖÃÔÚרÓõķ¿¼äÄÚ¡£¡£¡£¡£¡£¡£¡£

¡¡¡¡Ïû·ÀÓ¦¼±ÕÕÃ÷µÆµÄÊÂÇéÔÀí
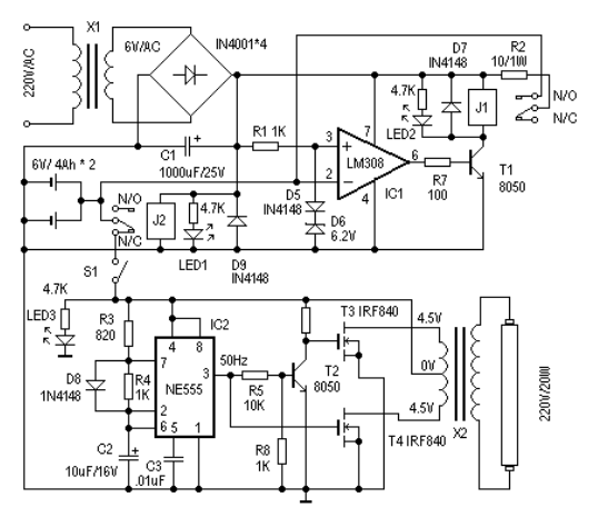
¡¡¡¡ÔÚ¹©µçÕý³£Ê±£¬£¬£¬£¬£¬£¬J2£¨¾ÛµçÆ÷£©µÃµçÎüºÏ£¬£¬£¬£¬£¬£¬Æä¶¯´¥µãÓë¡°N/O£¨³£¿£¿£¿£¿£¿£¿ªµã£©¡±½Óͨ£¬£¬£¬£¬£¬£¬ºó±¸Ðîµç³ØÕý¶ËÓëIC1µÄ·´Ïà¶ËÏàÁª¡£¡£¡£¡£¡£¡£¡£IC1£¨LM308£©ºÍD5¡¢D6×é³Éµçѹ½ÏÁ¿Æ÷£¬£¬£¬£¬£¬£¬²Î¿¼µçѹÓÉD5¡¢D6¾öÒé¡£¡£¡£¡£¡£¡£¡£ÕâÀïÓÃÒ»¸ö¹è¶þ¼«¹Ü£¨D5£©ºÍÒ»¸ö6.2VµÄÎÈѹ¶þ¼«¹Ü£¨D6£©×é³É6.9VµÄ²Î¿¼µçѹ£¬£¬£¬£¬£¬£¬¶Ô³äµçѹµçѹ¾ÙÐÐ¼à¿Ø¡£¡£¡£¡£¡£¡£¡£µ±IC1µÄ2½ÅÊäÈëµçѹ£¨¼ÈÐîµç³Øµçѹ£©µÍÓÚ6.9Vʱ£¬£¬£¬£¬£¬£¬IC1µÄ6½ÅÊä³ö¸ßµçƽ£¬£¬£¬£¬£¬£¬T1µ¼Í¨£¬£¬£¬£¬£¬£¬J1£¨¾ÛµçÆ÷£©µÃµç£¬£¬£¬£¬£¬£¬Æä¶¯´¥µãÓë¡°N/O£¨³£¿£¿£¿£¿£¿£¿ªµã£©¡±½Óͨ£¬£¬£¬£¬£¬£¬µçÔ´µçѹͨ¹ýR2¶ÔÐîµç³Ø³äµç£¬£¬£¬£¬£¬£¬Í¬Ê±LED2µãÁÁΪ³äµçָʾ¡£¡£¡£¡£¡£¡£¡£¸Ä±äR2×èÖµ¿Éµ÷½â³äµçµçÁ÷¡£¡£¡£¡£¡£¡£¡£Ëæ×ųäµçʱ¼äÔöÌí£¬£¬£¬£¬£¬£¬IC1µÄ2½ÅµçѹÖð½¥ÔöÌí£¬£¬£¬£¬£¬£¬µ±µçѹ´óÓڲο¼µçѹ6.9Vʱ£¬£¬£¬£¬£¬£¬IC1µÄ6½ÅÊä³öµÍµçƽ£¬£¬£¬£¬£¬£¬T1×èÖ¹£¬£¬£¬£¬£¬£¬J1£¨¾ÛµçÆ÷£©Ê§µç£¬£¬£¬£¬£¬£¬¶Ï¿ª³äµç»ØÂ·£¬£¬£¬£¬£¬£¬ÊµÏÖ×Ô¶¯³äµç±£»£»£»£»£»£»£»£»¤¹¦Ð§¡£¡£¡£¡£¡£¡£¡£

¡¡¡¡µ±Í£µçʱ£¬£¬£¬£¬£¬£¬J2£¨¾ÛµçÆ÷£©Ê§È¥µçÔ´£¬£¬£¬£¬£¬£¬Æä¶¯´¥µãÓë¡°N/C£¨³£±Õµã£©¡±½Óͨ£¬£¬£¬£¬£¬£¬Ðîµç³ØÍ¨¹ýS1¶ÔÓ¦¼±µÆµç·¹©µç£¬£¬£¬£¬£¬£¬ÊµÏÖÍ£µçʱ×Ô¶¯Çл»¹¦Ð§¡£¡£¡£¡£¡£¡£¡£S1ÔÚÕâÀïÓÃÀ´ÊÖ¶¯ÇжÏÓ¦¼±µÆµç·²¿·Ö¡£¡£¡£¡£¡£¡£¡£
¡¡¡¡ÓÉIC2£¨NE555£©¡¢T2¡¢T3¡¢T4¡¢X2µÈ×é³ÉÓ¦¼±µÆµç·¡£¡£¡£¡£¡£¡£¡£IC2×é³É50HzÐźű¬·¢Æ÷£¬£¬£¬£¬£¬£¬ÓÉIC2µÄ3½ÅÊä³ö50HzÐźţ¬£¬£¬£¬£¬£¬¾T2·´Ïà¡¢·Å´ó»®·ÖÇý¶¯ÓÉT3¡¢T4¡¢X2×é³ÉµÄÍÆÍìµç·£¬£¬£¬£¬£¬£¬ÔÚX2µÄ¸ßѹ²à¸ÐÓ¦³ö220VµÄ½»Á÷µç£¬£¬£¬£¬£¬£¬Ê¹ÈÕ¹âµÆ¹ÜµãÁÁ¡£¡£¡£¡£¡£¡£¡£ÕâÀïµÄX2¿ÉÒÔÖ±½ÓʹÓôμ¶Îª4.5·ü¡¢³õ¼¶Îª220VµÄÖÆÆ·µçÔ´±äѹÆ÷£¬£¬£¬£¬£¬£¬¹¦ÂÊÊÔÈÕ¹âµÆ¹ÜµÄ¹¦Âʶø¶¨¡£¡£¡£¡£¡£¡£¡£Ê¹ÓÃʱ£¬£¬£¬£¬£¬£¬×¢ÖØT3¡¢T4Ó¦¼ÓÉ¢ÈÈÆ÷¡£¡£¡£¡£¡£¡£¡£
¡¡¡¡Ïû·ÀÓ¦¼±ÕÕÃ÷µÆµÄ¹¦Ð§ÏÈÈÝ
¡¡¡¡Ó¦¼±ÕÕÃ÷ÓõĵƾߵÄ×ܳơ£¡£¡£¡£¡£¡£¡£Ó¦¼±ÕÕÃ÷ϵͳÖ÷Òª°üÀ¨Ê¹ÊÓ¦¼±ÕÕÃ÷¡¢Ó¦¼±³ö¿Ú±ê¼Ç¼°Ö¸Ê¾µÆ£¬£¬£¬£¬£¬£¬ÊÇÔÚ±¬·¢»ðÔÖʱÕý³£ÕÕÃ÷µçÔ´ÇжϺ󣬣¬£¬£¬£¬£¬Ö¸µ¼±»À§Ö°Ô±ÊèÉ¢»òÕö¿ªÃð»ð¾ÈÔ®Ðж¯¶øÉèÖõġ£¡£¡£¡£¡£¡£¡£µ«ÔÚÒ»Ñùƽ³£µÄ¼ì²éÖз¢Ã÷£¬£¬£¬£¬£¬£¬µ¥Î»ÔÚÏû·ÀÓ¦¼±µÆ¾ßµÄÑ¡ÐÍ¡¢×°ÖúÍʹÓÃÀú³ÌÖб£´æ×ÅÐí¶àÎÊÌâ¡£¡£¡£¡£¡£¡£¡£Òò´Ë£¬£¬£¬£¬£¬£¬ºÏÀíÑ¡ÔñÓ¦¼±ÕÕÃ÷ϵͳ¹©µç¿ØÖÆ·½·¨¡¢½ÓÏß·½·¨£¬£¬£¬£¬£¬£¬×öºÃÒ»Ñùƽ³£Î¬»¤ÊÂÇ飬£¬£¬£¬£¬£¬Ö±½ÓÓ°Ïìµ½Ïû·ÀÓ¦¼±ÕÕÃ÷ϵͳ×÷ÓõÄʩչ¡£¡£¡£¡£¡£¡£¡£ÔÚÒ»Ñùƽ³£ÉúÑÄÖУ¬£¬£¬£¬£¬£¬Òª¾³£¾ÙÐмì²é£¬£¬£¬£¬£¬£¬Óб¸ÎÞ»¼!
¡¡¡¡´óºìÓ¥¡¤(CHN)¹Ù·½ÍøÕ¾¿Æ¼¼×¨ÒµÌṩµç×Ó²úÆ·¼Æ»®¿ª·¢£¬£¬£¬£¬£¬£¬Îª¿Í»§ÌṩоƬѡÐÍ¡¢¼Æ»®¿ª·¢¡¢Éú²ú¼Ó¹¤¡¢ÔªÆ÷¼þÅäÌ×µÈһվʽЧÀÍ¡£¡£¡£¡£¡£¡£¡£¸ü¶à¹ØÓÚÏû·ÀÓ¦¼±ÕÕÃ÷µÆ¼Æ»®¿ª·¢µÄÎÊÌ⣬£¬£¬£¬£¬£¬¿Éµã»÷ÔÚÏß×Éѯ»òÕßÀ´µç×Éѯ£¬£¬£¬£¬£¬£¬×ÉѯÈÈÏß0510-88278755¡£¡£¡£¡£¡£¡£¡£
